Home
About our school
History & traditions
History
Past principals
Identity
School Profile
Vision & Mission
School Song
Crest & Motto
School Flag
School Colors
School Uniform
House System
Rules and regulations
Academic
Curriculum
Primary School
Secondary School
Administration
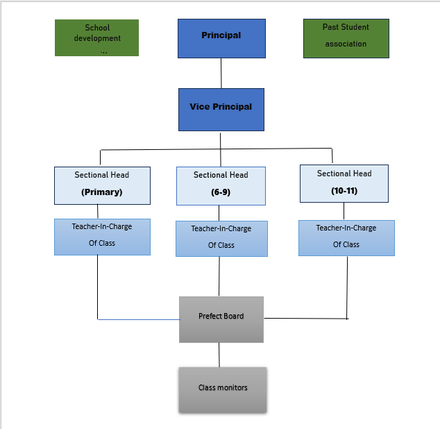
Management Structure
Management Committee
Academic Staff
Principal Message
Deputy Principal
Academic Staff
Non-Academic Staff
Prefects Board
News & Highlights
Achievements
Clubs & Associations
Gallery
Contact us
Home
About our school
History & traditions
History
Past principals
Identity
School Profile
Vision & Mission
School Song
Crest & Motto
School Flag
School Colors
School Uniform
House System
Rules and regulations
Academic
Curriculum
Primary School
Secondary School
Administration
Management Structure
Management Committee
Academic Staff
Principal Message
Deputy Principal
Academic Staff
Non-Academic Staff
Prefects Board
News & Highlights
Achievements
Clubs & Associations
Gallery
Contact us
[email protected]
0112962025
WP/KE/ St.mary's vidyalaya
Home
About our school
History & traditions
History
Past principals
Identity
School Profile
Vision & Mission
School Song
Crest & Motto
School Flag
School Colors
School Uniform
House System
Rules and regulations
Academic
Curriculum
Primary School
Secondary School
Administration
Management Structure
Management Committee
Academic Staff
Principal Message
Deputy Principal
Academic Staff
Non-Academic Staff
Prefects Board
News & Highlights
Achievements
Clubs & Associations
Gallery
Contact us
Search
Special Notice
Children's Day Celebration
Children's Day Celebration
WC Schooler Template
Home
About our school
History & traditions
History
Past principals
Identity
School Profile
Vision & Mission
School Song
Crest & Motto
School Flag
School Colors
School Uniform
House System
Rules and regulations
Academic
Curriculum
Primary School
Secondary School
Administration
Management Structure
Management Committee
Academic Staff
Principal Message
Deputy Principal
Academic Staff
Non-Academic Staff
Prefects Board
News & Highlights
Achievements
Clubs & Associations
Gallery
Contact us
page-header-1900x320.jpeg
page-header-1900x320.jpeg
whatsapp-image-2024-07-10-at-13.26.48_38fc8936.jpg
Home
Academic
Administration
Management Structure
Administration
Management Structure
Management Committee
Management Structure